阅读时间:3分钟
AWS批迅速成为最受欢迎的方法之一在云中运行批处理计算。这是一个AWS-native运行批处理作业的方法而不需要第三方解决方案。雷电竞官网进入此外,随着选择管理的计算环境中,你不需要担心供应和扩展底层基础设施。

关于成本,AWS批服务不承担任何额外的费用,你会,但是,支付底层资源消耗来存储和运行您的批处理作业。雷竞技rabet官网
运行批处理作业的最低成本和最大的弹性
无论你选择使用托管或非托管计算环境,创建一个集群ECS的背景和你的批处理作业将作为独立执行任务。
在管理环境中,AWS批量管理能力和环境计算资源的实例类型,基于你的定义。雷竞技rabet官网你只有一个二进制的限制是选择昂贵的随需应变的实例或现货,不能保证SLA的AWS实例。除此之外,AWS批不升级ami在计算环境中创建后,你负责来宾操作系统管理,(包括更新和安全补丁)和任何额外的应用程序软件或工具,你安装的计算资源。雷竞技rabet官网
或者,您可以选择完全管理自己的计算环境中,在这种情况下,你只负责执行配置实例的重任,供应他们,扩展和连接到底层ECS集群,这会增加开销。
幸运的是,有一个第三选择。与Spotinst Elastigroup批量集成,您可以规模和注册您的ECS容器实例以最有效率的方式利用现货实例,或者你可以使用一个混合的现货和随需应变,以及利用现有的预订。
此外,Spotinst ECS自动定量达到高资源分配利用装箱算法和智能选型实例,由于工作要求。结果是最有效的利用你的基础设施,进一步降低成本。
除此之外,Elastigroup甚至可以保持你的ECS优化AMI给你。
Elastigroup的详细ECS仪表板包含高层集群信息,洞察每个容器实例和服务。
overview选项卡提供了集群CPU和内存分配图,运行任务的数量随着时间的推移,和所需的和运行的任务数为每一个服务:

实例选项卡允许您深入到每个容器实例和看到它的运行服务和任务,以及资源分配崩溃。

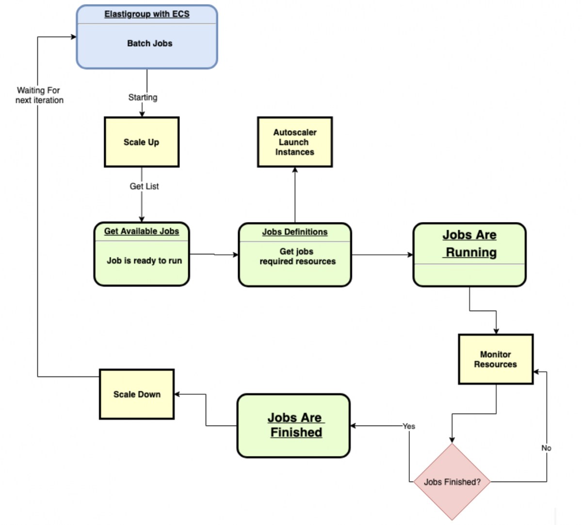
系统工艺流程
一旦与批处理队列,Spotinst ECS自动定量识别任何运行的工作和启动所需的计算资源,在选择合适的实例类型和大小最佳利用率和成本效益。雷竞技rabet官网
即使在部署之后,Elastigroup将继续监控你的工作和资源,当工作完成后雷竞技rabet官网,它会做出反应,缩小环境,为了防止闲置资源。

今天运行批处理作业现场实例:
开始使用AWS Elastigroup批,请遵循以下步骤:
- 设置AWS批:
首先创建您的计算环境,计算环境类型,选择“托管”。 - 定位的ECS集群是由AWS批:
您可以使用DescribeComputeEnvironmentsAPI操作视图计算环境的细节。 - 完成AWS批量设置:
配置您的作业队列和工作定义,连接你的新“托管”计算环境的队列。如果你有一个现有的作业队列,您可以编辑并将其连接到你的新的计算环境。 - 创建你的Elastgroup:
头的Spotinst控制台和创建一个新的Elastigroup,选择“Fargate / ECS”用例。 - 建立了集成:
在Elastigroup配置向导中,指定ECS集群从步骤2,选择AWS你希望Elastigroup运行批处理作业队列。看到我们的文档为更多的细节。 - 运行您的工作量:
AWS批量提交你的工作你的工作队列,看着Elastigroup扩大和发挥它的魔力!